• 新闻资讯
  • 课程中心
  • 新闻资讯
  • 课程中心
    • 登录
    • 注册
  • 登录
  • 注册
  1. 资讯频道
  2. 公告通知
  3. 正文
09
2026年4月

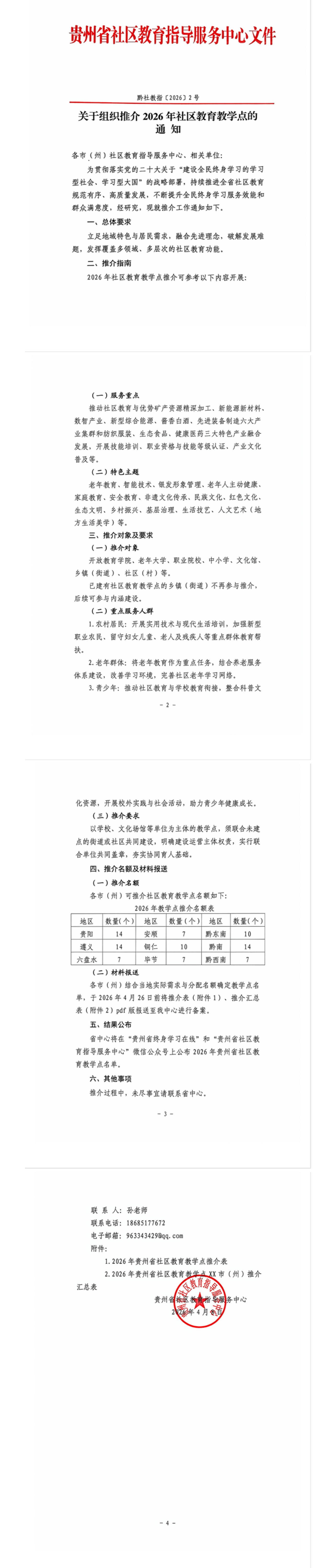
关于组织推介2026年社区教育教学点的通知

125 0 0

关于组织推介2026年社区教育教学点的通知.docx 预览 下载

文章来源: 贵州省社区教育指导服务中心

0

热门焦点

1
社区教育与社会培训科 2025 年 11...
2
省教育厅办公室关于做好2025年新时代“...
3
关于公布2024年全国新时代“百姓学习之...
4
关于2024年贵州省新时代“百姓学习之星...
5
关于公示第三批贵州省社区教育专家库成员名...
6
职教技能进社区,重阳敬老暖人心

编辑推荐

1
积分点亮生活 学习赋能未来——贵州省终身...
2
聚力融合 共育新篇——黔南开放大学与韶...
3
社区教育与社会培训科 2025 年 11...
4
职教技能进社区,重阳敬老暖人心
5
关于公布2024年全国新时代“百姓学习之...
6
关于2024年贵州省新时代“百姓学习之星...

指导单位:贵州省教育厅

主办单位:
贵州开放大学(贵州职业技术学院)
贵州省社区教育指导服务中心

版权所有:贵州开放大学(贵州职业技术学院)

技术支持公司:杭州阔知网络科技有限公司

关于我们

免责声明

黔ICP备10200422号-2